«Бағаналар тұр, жарық жоқ». Мемлекет кепілдігімен алынған миллиондардың сұрауы кімнен?

Азаттық Радиосы

Павлодар мен Таразда мемлекет кепілдігімен алынған халықаралық несиеге жарық жүйесін жаңартпақшы болған. Бірақ жобаға жауапты жеке компания оны аяғына жеткізбей, басшылары «бюджет қаражатын жымқырмақ болды» деген айыппен шартты жаза алған. Мемлекет жоқ жерден миллиардтаған қаржыны қайтаруы тиіс. Ал жүзеге аспаған жобаға жауапты компания басшылары жазасы өтелмей жатып, жұмысын жалғастырып отыр.

«Бағаналар тұр, жарық жоқ». Осы сөзді айтқан павлодарлық жасөспірімнің видеосын желіде мыңдаған адам көрді. Қараңғы көшенің бойында тұрған бала автокөлік ағылған жолдан өте алмай тұр. «Жасым 15-те. Жаттығудан үйге қайтып барамын» деген бала жергілікті биліктен көшеге қашан шам орнайтынын сұрайды.

Видео интернетке 2020 жылғы қарашада жүктелген. Сол кезде 335 мың адам тұратын қалаға «ақылды жарықтандыру» жүйесі қосылуы керек еді. Оған миллиардтаған қаржы да бөлініп қойған. Жергілікті билік пен жеке компания арасындағы келісімшарт бойынша, Павлодарда 2018 жылы 12,5 мыңға жуық ескі шамды жарығырақ диод шаммен ауыстырып, диспетчер пункті бар «ақылды» басқару жүйесі іске қосылуы тиіс еді. Бірақ көшеге жаңа шам орнатылмады.

ҚАРЖЫ БАР, ЖАРЫҚ ЖОҚ

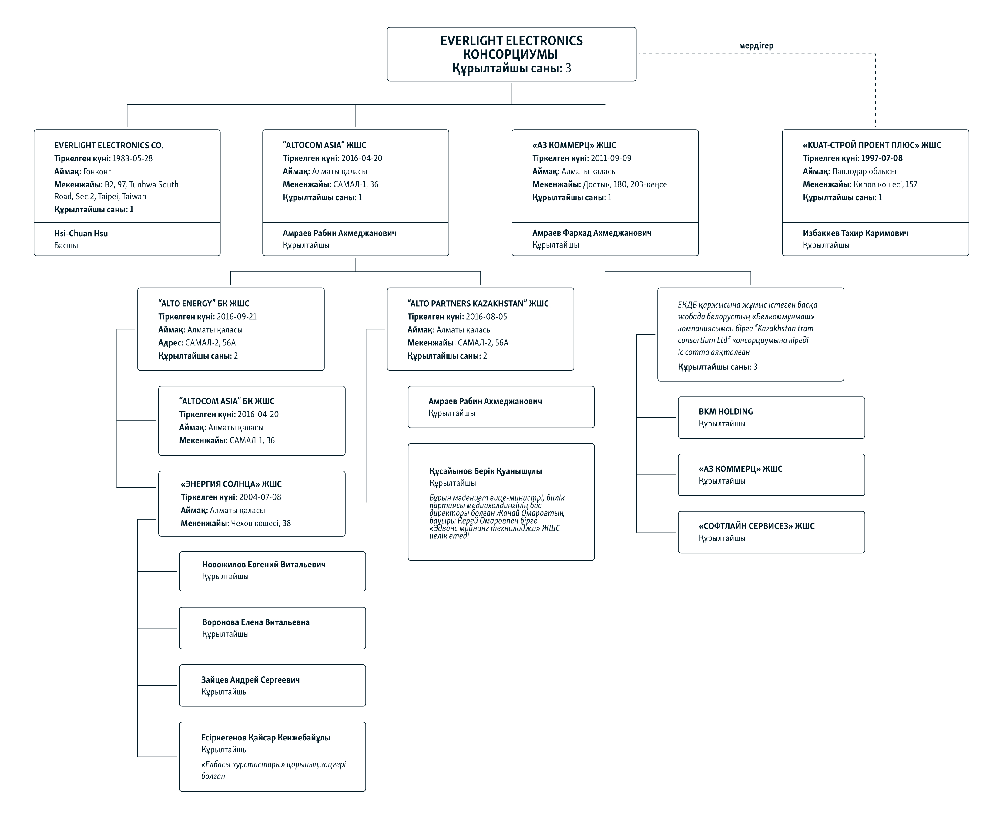
2017 жылғы қарашада Павлодар облысының энергетика және коммуналдық шаруашылық басқармасы мен Павлодардың коммуналдық шаруашылық, жолаушылар тасымалы және автожол бөлімі Everlight Alto консорциумымен шартқа отырған. Консорциумға Тайваньда орналасқан Everlight Electronics компаниясымен бірге Altocom Asia және «А3 Коммерц» дейтін екі қазақстандық фирма кіреді.

Altocom Asia фирмасының директоры Рабин Амраев, ал «А3 Коммерц» басшысы оның ағасы Фархат Амраев деп көрсетілген. Ағайынды екеудің Алматыда орналасқан компаниялары бір жылда жоба-смета құжатын жасап, Павлодардағы шамдарды ауыстырып, бес жыл бойы қызмет көрсетуі керек болған. Жобада тіпті жарықты сервер құрал-жабдықтары бар диспетчер қашықтан басқаратыны жазылған. Жаңа шамдар қызмет сапасын арттырып, энергияны аз тұтынатын болады деп айтылған. Мұның бәрі мемлекеттік-жекеменшік серіктестік аясында іске асырылмақшы еді.

Жоба құны 1,7 млрд теңге болды. Бұған ескі шамдарды алып тастап, жаңасын орналастыру жұмыстары кіреді. Жобаны Еуропа қайта құру және даму банкі (ЕҚҚДБ) қолдап, Everlight Alto консорциумі банктен 3,75 млн еуро несие алған. 2018 жылғы валюта бағамымен бұл – шамамен 1,5 млрд теңге.

Жеке компаниялар жаңадан 12,5 мыңға жуық шам қойып, оған контроллер орнатып, даладағы жарықты басқаратын 70 шкаф (ДЖБШ) пен сервер сатып алуы тиіс еді. Консорциум жұмысты өзі істемей, «Kuat-Строй Проект Плюс» серіктестігін қосалқы мердігер етіп алған.

«Kuat-Строй Проект Плюс» – 2018 жылға дейін үш жыл бойы шөп басын сындырмаған шағын кәсіпорын (штаты бес адамнан аспайды). ЕҚҚДБ-нің жоба туралы құжатында қосалқы мердігерлерде «жұмыс күші жеткілікті болуы керек» деп жазылғанын ескерсек, жұмысқа дәл осы компанияны таңдап алу қисынға келмейді.

Серіктестік Павлодарда келісімшартқа қол қоярдың алдында ғана тіркелген. Оған дейін 21 жыл бойы Қызылордада басқа атаумен жұмыс істепті. Ал 2018 жылы фирма Нұр-Сұлтан қаласына, одан кейін Павлодарға көшіп, консорциуммен келісімшартқа отырған. Келісімшарт құны – 56 млн теңге.

Павлодарда «ақылды жарықтандыру» жүйесі сол күйі қосылмады. Ал ағайынды Амраевтардың үстінен іс қозғалды. Бақылау комиссиясы ереже бұзылғанын анықтап, прокуратура тергеу бастады. Ағайынды екеуге «бюджет қаржысын жымқыруға талпынды» деген айып тағылды.

Қылмыстық істе Амраевтар қосалқы мердігерге құрал-жабдықтардың тек белгілі бір бөлігін беріп, қалғанын өздері істейтінін айтқан. Ал қосалқы мердігер келісіп, құжатта жұмыс толық көлемде орындалды деп көрсеткен. Тексеруден кейін шамдардың көп бөлігі тек қағазда бар, көшеде жоқ екені белгілі болды.

«Қылмыстық пиғылы бар Амраевтар онысын сездірместен мердігер «Kuat-Строй Проект Плюс» ЖШС-ына саны жетпейтін жарықты басқару шкафын, контроллер мен сервер құрал-жабдықтарын беріп, жұмысты өз күшімен аяқтауға көндірген. Содан кейін Амраевтар «Kuat-Строй Проект Плюс» ЖШС-ына 20 шкаф пен 2000 контроллерді Павлодарда орнатасың деп берген. Олардың қылмыстық ниетінен хабарасыз қосалқы мердігер жұмысты атқарып болған соң актіге 70 шкаф пен 12483 контроллер орнатылды деп көрсеткен» деп жазылған сот материалында.

Бірінші инстанция соты жүргізген сараптама істелмеген жұмыс көлемін 400 млн теңгеге бағалаған. Ал жергілікті билік «ақылды жарықтандыру» жобасын қабылдаған соң, Everlight Alto консорциумына бір млрд теңгедей аударған.

Сотта Рабин мен Фархат Амраевтар прокурормен кінәсін мойындау туралы процестік келісім жасап, бюджет қаржысын жымқыруға талпыну айыбы бойынша 3 жыл 9 ай шартты жаза алған. Сот пен тергеу бұған облыстық басқарма мен қалалық бөлімнің қатысы жоқ деп тауып, шенеуніктерді жауапқа тартпаған.

Бірақ оқиға мұнымен біткен жоқ.

БАЯҒЫ ЖАРТАС – СОЛ ЖАРТАС

Шартты жаза мерзімін әлі толық өтеп болмаған ағайынды Амраевтардың компаниясы жоба бойынша жұмысын жалғастыра берген. 2020 жылы жергілікті Pavon.kz сайты «бюджет қаржысын ұрламақ болғандар қаланы жарықтандырумен әлі айналысып жүр» деп жазды. Павлодардың коммуналдық-шаруашылық бөлімінің коммуналдық меншікті пайдалану жөніндегі сектор меңгерушісі Әлібек Оразалин тергеу кезінде жұмыс тоқтап, кейін қайта басталғанын айтқан.

Басылым «Біз мемлекеттік-жекеменшік серіктестік келісімін тоқтата алмаймыз, себебі бұған жеке компания да қаржы салып отыр» деген Оразалиннің сөзін келтірген. Шенеунік журналистерге жаңа диод шамдар мәселесі ескірген кабель жүйесіне байланысты туындағанын, бірақ қазір «бұл сатыдан өтіп кеткенін» айтқан.

Бұған дейін апелляция сотында Павлодар әкімдігі Everlight Alto консорциумынан игерілмеген 268 млн теңгені қайтаруды сұраған. Бірақ сот «дауды шешудің сотқа дейінгі тәртібі сақталмаған» деп, арызды қанағаттандырмаған.

Павлодардағы сот процесіне дейін Everlight Alto Тараз қаласындағы көшедегі жарық жүйесін жаңартуға кірісіп кеткен. Қала әкімдігінің сайтында жобаның 2019 жылы басталғаны, жүзеге асса, көшедегі энергия шығыны 50 пайызға азаятыны айтылған. Бірақ 2021 жылғы сәуірде Тараз әкімі Асхат Есенәлиев республикалық арналардың біріне берген сұхбатында компаниямен жасалған шарттың тоқтатылғанын айтқан.

«Бұл мердігер компанияның жобаны аяқтамағаны, мемлекеттік сараптамадан өтпегені анықталды. Сондықтан біз арыз жаздық, қазір сот тергеу жүргізіп жатыр» деп мәлімдеген Есенәлиев.

Жамбыл облысы мен Тараз қаласы әкімдіктері мемлекеттік-жекеменшік серіктестік бойынша келісімшартты үзу үшін Everlight Electronics пен Altocom Asia компаниясын сотқа берген. Ал бұл істе «А3 Коммерц» компаниясы неліктен аталмағаны белгісіз.

Бұл істе де жауапкер Павлодардағыдай «дауды шешудің сотқа дейінгі тәртібі сақталмаған» деп шағым айтқан. Бірақ 2021 жылғы 26 шілдеде сот келісімшартты үзу туралы арызды қанағаттандырған.

АМРАЕВТАРДЫҢ КОМПАНИЯСЫ

Азаттық миллиардтаған қаржы салынатын жобаны алған компанияның құжаттарын зерттеп көрді. Соның ішінде іске аспаған Тараз бен Павлодар көшелерінің жарығын жаңарту келісімшартын да, оған қосылған компанияларды да зерттеді.

Рабин Амраев басқаратын Altocom Asia 2016 жылға дейін басқа салада жұмыс істеген. Фархат Амраевтың «А3 Коммерц» компаниясы 2016 жылға дейін бәлендей белсенділік танытпаған. Бірақ Фархат Амраев әлемдегі ең ірі диод жарығы индустриясының өкілі саналатын Тайваньдағы Everlight Electronics компаниясымен серіктестік туралы келісімшарт жасағаннан кейін жағдай өзгерген.

brothers
Фархад пен Рабин Амраевтар, көрнекі сурет

2016 жылы Altocom Asia 3,3 млн теңге, 2020 жылы 227 млн теңге салық төлеген. «А3 Коммерц» 2016 жылы 431 мың теңге, 2018 жылы 174 млн теңге салық төлеген. Компаниялар мемлекеттік сатып алуға қатыспаған.

Бес жыл бұрын Altocom Asia екі мекеме құрған. Біріншісі – «Alto Energy» ЖШС. Оны «Күн энергиясы» серіктестігімен бірге құрған. «Күн энергиясы» құрылтайшыларының қатарына сол кездері «Елбасы курстастары» қорының заңгері ретінде тіркелген Қайсар Есіркегенов кірген. Ал «Alto Partners Kazakhstan» дейтін екінші компанияның құрылтайшылары арасында ағайынды Амраевтардан бөлек Берік Құспанов көрсетілген. Берік Құспанов Керей Омаров деген азаматпен бірге «Эдванс Майнинг Технолоджи» компаниясына иелік етеді. Ал Керей Омаров – бұрын мәдениет министрінің орынбасары, биліктегі партияның «Нұр-Медиа» холдингінің бас директоры болған Жанай Омаровтың ағасы.

Ашық ақпарат көздерінде ағайынды Амраевтар туралы дерек аз. Тек Фархаттың 36 жаста екені белгілі. Ол әлеуметтік желіде тек әлемнің түрлі елін саяхаттаған кезде түскен фотоларын жариялаған.

Altocom Asia компаниясының Facebook-тегі парақшасы екі жылдан бері жаңартылмаған. Онда 1991 жылы IT-бизнес интеграторы ретінде құрылған ALTOCOM CORPORATION компаниясының 2011 жылы қайта құрылғаны жазылған. Сол жерде компанияның штаб-пәтері АҚШ-тың Калифорния штатында орналасқаны, Алматы, Астана (Нұр-Сұлтан қаласының 2019 жылға дейінгі атауы), Баку, Бішкек және Минск қалаларында кеңсесі бары көрсетілген. Калифорнияның бизнес реестріне қарағанда, Altocom Corporation компаниясы 2014 жылы тіркелген. Қазір оның қызметі тоқтатылған. Компанияның парақшада көрсетілген сайты ашылмайды. Телефон нөмірлері сөндірулі тұр.

«А3 Коммерц» компаниясы жарықтандыруға қатысы жоқ өзге бір істе де аталады. Ол да Павлодарда ЕҚҚДБ қатысуымен жүзеге асуы тиіс болған жоба. 2017 жылы «А3 Коммерц» Беларусьтің «Белкоммунмаш» компаниясымен бірге «Kazakhstan tram consortium Ltd» халықаралық консорциумына кірген. (Бұдан бір жыл бұрын ешқандай экономикалық қызметі болмаған компания үшін жаман емес сияқты). 2018 жылы Қазақстан прокуратурасы компания Беларусьтен трамвайлар әкелгенде салық төлемеді деп мәлімдеді. Онда компанияның серіктесі «Белкоммунмашты» жарға жыққаны хабарланған. Беларусь өндіріс палатасы жанындағы халықаралық арбитраж соты 2019 жылы «А3 Коммерц» компаниясын «Белкоммунмашқа» 887 868 доллар қайтаруды міндеттеген.

Азаттық Altocom Asia мен «А3 Коммерц» компанияларына хабарласуға талпынды. Бірақ сайттар мен мәліметтер базасында көрсетілген нөмірлердің бәрі сөндірулі тұр. Қосымша нөмір ретінде көрсетілген Ғани Узибаевтың нөміріне қоңырау шалғанда, тұтқаны көтерген қыз «ешқандай Узибаевты танымайтынын» айтты.

scheme
Жаңа терезеден ашып көру үшін шертіңіз

Тайваньдағы Everlight Electronics компаниясы Азаттық бір ай бұрын жіберген сауалға жауап бермеді.

Рабин Амраев былтыр қазанда Ratel.kz сайтына пікір білдіріп, Павлодар көшелеріндегі жарықты жаңғырту жобасы «қаржы жағынан тұрақты және экономикалық тиімді» болғанын айтқан. Амраевтің сөзінше, мәселе электр қуатын беретін жабдықтардың «нашарлығында» болған.

«Кабель 80 сантиметр емес, 10 сантиметр тереңдікте тұр екен. Әрі ол жер астына салуға жарамайды. Яғни, қапталмаған. Кабель үзілген, тұйықталған. Оған кернеудің үнемі ауытқып отыратынын қосыңыз. Ескі шамдар бұл ауытқуды елемеген, бірақ біздің қойғанымыз өте сезімтал, сөйтіп желілер жарамайтын болып шықты. Шам жануы үшін желіні жамауға, ішінара ауыстыруға тура келді. Жобада бұған қаражат қарастырылмаған. Нәтижесінде ЕҚҚДБ-дан алған транш аяқталды. Жұмысты тоқтатпау үшін бюджеттен өтемақы алып, тауарды кейін жеткізу туралы шешім қабылдадық» дейді ол басылымға.

Амраев Павлодар облысының сол кездегі әкімі Болат Бақауовпен келіссөзде желілердің қандай жағдайда екенін «ешкім ескертпегенін» айтады. (2020 жылғы мамырда Болат Бақауов қызметін асыра пайдаланғаны үшін үш жарым жылға бостандығынан айырылды. Ол енді өмір бойы мемлекеттік қызметте жұмыс істей алмайды).

ЕҚҚДБ НЕ ДЕЙДІ?

Павлодар мен Таразды шамдарды жаңарту жалпы 5,8 млрд долларға бағаланған, ал ЕҚҚДБ жобаға 3,9 млрд теңге беруге дайын болған. ЕҚҚДБ тендер жеңімпаздарын анықтау әдісі «кейінгі 30 жылда Қазақстан нарығында пайдал екенін көрсетті» дейді. Бірақ қаржы институты жеңімпаз болған компаниялардың әрекеті үшін жауап бермейтінін айтады.

Азаттық сауалына берген жауабында ЕҚҚДБ-ның Орталық Азия, Ресей, Беларусь және Моңғолия бойынша бас кеңесшісі Антон Усов: «Мемлекеттік-жекеменшік серіктестік конкурсын жергілікті атқарушы билік ЕҚҚДБ-ның тікелей қатысуынсыз өткізеді. Онда Everlight Alto консорциумы расымен жеңімпаз атанған» деп жауап берді.

Сондай-ақ ол ашық дереккөздегі ақпаратқа сенбеуге шақырды. «Жобалардың қысқаша сипаттамасы (ағылшынша PSD) ақпараттық құжат саналады. Ол үнемі өзгеріп отыратындықтан, кейде дерегі ескіруі мүмкін. Нақты ақпарат алу үшін банктің баспасөз қызметіне хабарласу керек» дейді Усов.

Қысқаша сипаттамада жарықты жаңғырту жобасының Қазақстан мен ЕҚҚДБ арасындағы екіжақты келісім бойынша жүзеге асатыны жазылған. Ал банктегілер «ЕҚҚДБ мақұлдаған жобалар Қазақстан мен ЕҚҚДБ аясындағы келісім бойынша жасалмаған» дейді.

Банктегілер консорциум мүшелері туралы тергеуге байланысты ештеңе айтпады. «Аяқталмаған сот тергеуінің субъектісі болмаса, ол жөнінде пікір білдіре алмаймыз» деп жауап берді Антон Усов. Банк «Павлодар мен Тараз көшелеріндегі жарық желісін жаңарту жобасы штатты режимде жүзеге асып жатқанын» хабарлады.

ЕҚҚДБ берген несиелерді қайтару міндетін мемлекет мойнына алды. Павлодардағы жағдай бойынша мемлекет бес жыл бойы жекеменшік әріптестерге осы жоба бойынша қарызды, оның пайызын, кепілді табысын беруі керек. Жалпы алғанда бұл 3,5 млрд теңгеге жетуі мүмкін.